广东博得检测技术有限公司

首页 >> 民计民生 >>医药类 >> 食品检测
详细内容

食品检测

image.png


检测概述

食品工业离不开食品添加剂,食品添加剂可以改善食品品质、延长食品保存期、便于食品加工和增加食品营养成分的一类化学合成或天然物质,被誉为现代食品工业的灵魂。但是食品添加剂添加不当或添加过量时有发生,甚至添加非食用物质,严重影响了食品安全。因此世界各国通过制定相应的法规对食品添加剂种类和限量进行管控。

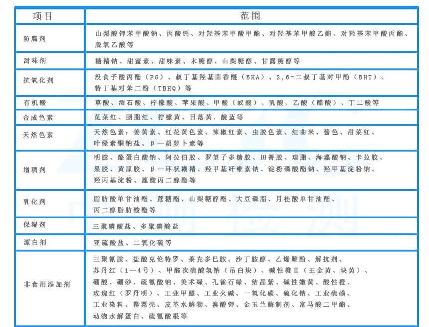
检测项目

8722e04d-5101-4b2d-83a6-6cbea1f0db73.jpg

相关标准

GB29205-2012食品安全国家标准 食品添加剂 硫酸

GB29206-2012食品安全国家标准 食品添加剂 硫酸铵

GB29219-2012食品安全国家标准 食品添加剂 山梨糖醇

GB29213-2012食品安全国家标准 食品添加剂 硝酸钾

GB 28305-2012食品安全国家标准 食品添加剂 乳酸钾

QB/T 2795-2010食品添加剂 广藿香(精)油

GB29207-2012食品安全国家标准 食品添加剂 硫酸镁

 

关键词:橡胶 | 塑料 | 纺织品 | 化工类 | 矿产石化类 | 无机材料类


公司地址: 广东省佛山市顺德区容桂街道办事处容里社区居民委员会昌富西路3号天富来国际工业城5期4座801号、804号

广东博得检测技术有限公司

        广东博得检测技术有限公司坐落于佛山市,是一家致力于诚信服务大众、专注做好检测的第三方检测机构。广东博得检测技术有限公司自成立以来。依据《检验检测机构资质认定能力评价检验检测机构通用要求》、《检测和校准实验室能力认可准则》,建立了完善的质量保证体系,确定了""创建优质服务,满足质量要求"的质量目标。严格执行国家现行标准、规范及规程,为越来越多的客户提供优质的第三方检测服务!

返回顶部 seo seo