广东博得检测技术有限公司

首页 >> 民计民生 >>食品类 >> 食品添加剂检测
详细内容

食品添加剂检测

image.png


检测概述

由于食品指标与成分分析受到越来越广泛的关注,而食品添加剂是食品中的重要组成成分,因而食品添加剂的也同样受到越来越广泛的重视。

检测产品

食品添加剂:
甜味剂、防腐剂、抗氧化剂、漂白剂、着色剂、增稠剂、乳化剂、有机酸、酸度调节剂
抗结剂、消泡剂、抗氧剂、漂白剂、膨松剂、护色剂、调味剂、面粉处理剂
被膜剂、水分保持剂、营养强化剂、防腐保鲜剂、稳定剂、凝固剂、甜味剂


食用色素:
柠檬酸、甜菊糖苷、阿斯巴甜、甜蜜素、芬兰白色素、香兰素、乙基麦芽酚、山梨酸钾、胭脂红、转式脂肪酸、高果糖


添加剂的分类
天然食品添加剂检测:赤藓糖醇、5’-鸟苷酸二钠、5′-肌苷酸二钠、甜菜红、菊花黄、黑豆红、肉桂油等
合成食品添加剂检测:乳化香精、藻酸丙二醇酯、蔗糖脂肪酸酯、山梨酸钾、山梨酸、胭脂红、糖精钠、植酸(肌醇六磷酸)、甘氨酸(氨基乙酸)、改性大豆磷脂、三聚磷酸钠、味精、红米红、羟丙基淀粉醚、β-环状糊精、甘草酸-钾盐(甘草甜素单钾盐)、甘草抗氧物、天然咖啡因等


注:由于产品种类较多,只展示部分产品,可咨询客服确认具体检测范围。

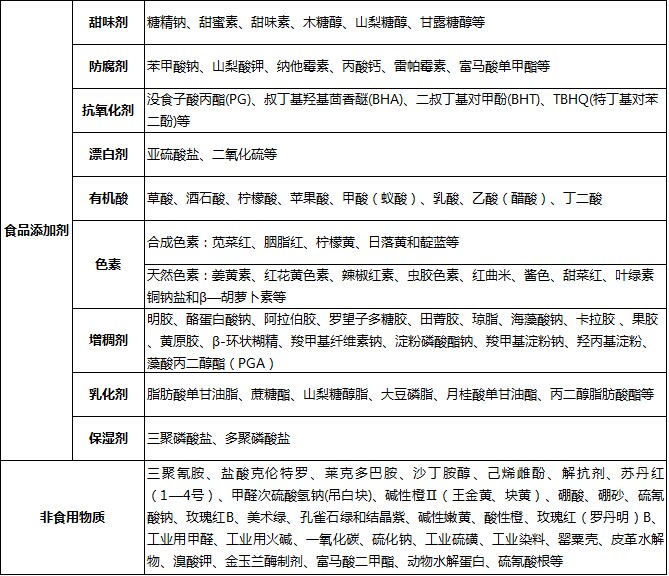
检测项目

8722e04d-5101-4b2d-83a6-6cbea1f0db73.jpg

 

关键词:橡胶 | 塑料 | 纺织品 | 化工类 | 矿产石化类 | 无机材料类


公司地址: 广东省佛山市顺德区容桂街道办事处容里社区居民委员会昌富西路3号天富来国际工业城5期4座801号、804号

广东博得检测技术有限公司

        广东博得检测技术有限公司坐落于佛山市,是一家致力于诚信服务大众、专注做好检测的第三方检测机构。广东博得检测技术有限公司自成立以来。依据《检验检测机构资质认定能力评价检验检测机构通用要求》、《检测和校准实验室能力认可准则》,建立了完善的质量保证体系,确定了""创建优质服务,满足质量要求"的质量目标。严格执行国家现行标准、规范及规程,为越来越多的客户提供优质的第三方检测服务!

返回顶部 seo seo